Представляем колонку, подготовленную для E-pepper специалистами из Leadhit.
На эту тему написано немало статей – в основном, теоретических. Поэтому специалисты, которые не первый день занимаются рассылкой и точно знают, как не попасть в спам, могут ее не читать. Наши советы больше пригодятся тем, кто только начинает заниматься рассылкой или столкнулся на этом пути со сложностями. Мы не предлагаем чего-то принципиально нового – мы делимся советами и личным опытом. Большинство рекомендаций будут полезны тем, кто делает рассылку со своих серверов.
Итак, на повестке дня два вопроса – почему письма из рассылки попадают в спам и как этого не допустить? Эти вопросы взаимосвязаны и ответы на первый автоматически дают ответ и на второй. Для того чтобы понять простую истину – любой или даже все почтовые сервисы одновременно могут полностью или частично заблокировать рассылку даже самых известных сайтов (читайте исследование компании Outofcloud) – не обязательно разбираться в технических деталях. А вот быть осведомленным о ряде факторов, влияющих на доставку рассылки – ключевая задача каждого маркетолога.
Итак, основные факторы попадания писем во входящие:
- Источник письма или репутация адреса отправителя
Речь идет о чистом IP-адресе с высоким рейтингом. Чем он выше, чем меньше вероятность попадания письма в спам. То есть, если IP-адрес сервера отправителя попадает спам-лист, письмо с рассылкой автоматически попадет в спам вне зависимости от того, с какого адреса было отправлено письмо. Причин, по которым ваш адрес оказался в спам-листе может быть несколько:
- На сообщения с данного сервера часто приходят жалобы.
- Был зафиксирован факт отправки спама с этого адреса.
- Большое количество писем, отправляемых с IP-адреса в короткий промежуток времени.
- Новый IP-адрес. Почтовые фильтры видят в новых адресах угрозу по причине отсутствия рейтинга, поэтом относятся к таким адресам с подозрением.
- К вам по наследству перешел IP адрес из чёрного списка. Это может случиться, если вы подключены к стандартному тарифному плану у хостинг-провайдера или используете виртуальный, а не выделенный сервер.
- Переходы по ссылкам внутри письма – если их очень мало, это негативно влияет на рейтинг отправителя.
Что делать:
- Проверить репутацию своего IP в разделе «Наличие IP в спам-базах», например, с сайта http://2ip.ru/, http://multirbl.valli.org/lookup/, http://mxtoolbox.com/SuperTool.aspx#(выберите blacklist).

- Рассылать письма c постоянного IP c указывающими на ваш домен обратными записями DNS.
- Новый домен. В этом случае следует постепенно увеличивать количество писем , чтобы постепенно «приучить» почтовые сервисы к новому адресу.
- Иметь выделенный IP.
- Еще один важный момент: у домена, с которого идет рассылка, должна быть прописана PTR запись, которая связывает IP адрес с доменом вашего сайта. Ее, значение должно совпадать со значением HELO (EHLO) вашего почтового сервера. Это пункт актуален только для тех, кто рассылает со своих серверов, а не с помощью сервисов рассылки. Для тех, кто использует сервисы рассылки, он не имеет значения.
- Домен
Почти то же самое можно отнести и к домену. Он также может быть занесен в черный список. Если домен, от имени которого делается рассылка, был ранее замечен в распространении спама, это существенно снижает уровень доставки сообщений. Существует такое понятие, как аутентификация отправки письма с домена. В ДНС записях домена указываются SPF записи для IP адресов, с которых разрешена отправка писем от адреса данного домена. В случае отправки письма с IP адреса, не указанного в ДНС записи для домена, повышается вероятность попадания письма в СПАМ.
Что делать:
- Прописать SPF запись в DNS домена. Нужно указать IP адрес сервера, с которого будет идти рассылка, в SPF записи домена отправителя. В случае, если SPF запись у домена отсутствует или в ней нет IP адреса сервера письма, скорее всего, будут попадать в СПАМ.
- Желательно не использовать для рассылки бесплатные ящики типа Mail, Yandex, Gmail , а завести свой домен и отправлять письма с адреса, в котором прописано название компании или продукта (услуг).
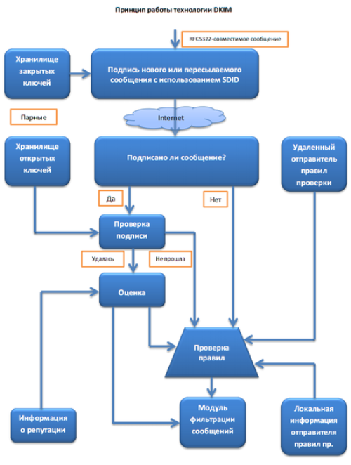
- Кроме SPF записи, необходимо подписать домен ключом DKIM, который указывает что письмо отправлено от того домена, который указан в качестве отправителя. На сайтах большинства почтовых служб и хостеров есть инструкции для настроек, но если вы не смогли сделать это самостоятельно, обратитесь в техподдержку своего хостинга. Это совет относится к тем, кто делает рассылку со своего сервера.

Пример
На эту тему можно привести показательный пример. Один из наших партнеров занимается массовыми рассылками, которые отправляет через почтовый сервис. При этом сотрудники его компании отправляют письма клиентам со своей личной почты, которая настроена через Yandex. Они совершили техническую ошибку – в SPF записях указали только почтовый сервис и забыли указать Yandex. В итоге письма из массовой рассылки доходили до адресатов, а все личные письма оказывались в папке СПАМ. Проблема была решена после того, как мы порекомендовали им прописать в SPF Yandex.
- Возможность отписаться
Многие из вас наверняка сталкивались с затруднениями, желая отписаться от рассылки. Замаскированный «крестик», незаметная ссылка перехода, а то и полное отсутствие таких параметров. Что делает в таком случае адресат? Правильно – ставит на письмо метку «спам». А ведь так очевидно – пусть получатель лучше нажмет на кнопку «отписаться», чем на «спам» в почтовом клиенте.
Что делать:
- Не скрывайте ссылку на страницу отписки. Нарочито мелкий шрифт или бледный цвет – тоже неудачные варианты.
- Максимально упростите процедуру отписки. Не требуйте от получателя дополнительный действий – заполнять анкету, вводить логин и пароль.
- Если с каких-то адресов почта регулярно возвращается, отпишите их сами.
- Присылайте запросы на подтверждение подписки. Получив подтверждение о согласии на получение емейл-рассылки, вы обезопасите себя и получите гарантию на будущее. В маркетинге такой способ формирования базы подписчиков называется Double Opt-In. То есть, пользователь дважды выражает согласие на подписку – когда оставляет персональные данные и подтверждает согласие с личного адреса. Таким образом , полностью исключается возможность попадания в базу случайных адресов.
- Подключитесь к postmaster.mail.ru, postoffice.yandex.ru, postmaster.gmail.com. Yandex сообщает о тех, кто помещает ваши письма в спам - удалите этих адресатов из рассылки.
- Спам-слова в заголовке и тексте письма
В заголовке должен содержать призыв, интересная информация, интригующая фраза – что-то, что вызовет доверия получателя и желание открыть письмо. И с этим не поспоришь. В стремлении привлечь внимание получателей многие отправители рассылки совершают грубые ошибки и перенасыщают заголовки стоп-словами, которые впоследствии обходятся дорогой ценой.
Что делать:
- Не используйте или используйте очень осторожно в заголовке слова: «вы выиграли», «прибыль», «бесплатно», «внимание», «халява», «подарок», «деньги», «скидки», «беслпатно», а также фразы с призывом «Скачай бесплатно!, «Купи!», «Получи приз!», «Нажми сюда!» и обещания «Открой письмо и выиграй миллион!» или «Узнай, как быстро заработать много денег!».
- Не прописывайте заголовки заглавными буквами и не используйте повторяющиеся восклицательные знаки и другие символы.
- Не увлекайтесь ссылками в письме.
- Не заменяйте текст изображениями. Письмо могут признать спамом, если в нем содержится минимум текста.
- Не используйте прием «замаскированные под автоматический ответ сервера письма». У мейл.ру есть строчка в разделе «Почему письма попадают в СПАМ»: письмо, замаскированное под автоматический ответ сервера: оно похоже на системные уведомления (например, о том, что сообщение не доставлено из-за недействительного адреса электронной почты).
- Не использовать слова «Тест», «Проверка», «Test», «Привет» в теме письма даже в тестовой рассылке.
Пример
Эксперимент с заголовком: в начале нашей деятельности мы составили письмо для рассылки одного из наших клиентов с учетом его пожеланий к заголовку. После того, как произвели рассылку, выяснилось, что часть писем фильтровалась как спам, а часть пользователи удаляли не открывая. Провели сплит-тестирование и обнаружили – оказывается, заголовки писем воспринимались, как спамерские и автоматически попадали под фильтры. По этой же причине около 70% получателей удаляли письма, не открывая. В 30% писем в заголовке присутствовали призывы «Открой» и «купи», в 40% обещание скидок, а в остальных пользователям гарантировали получение подарка.
Мы изменили заголовки, сохранив при этом стимулирующие к открытию мотивы, но убрав слова призыва. Составили три варианта заголовка и снова разослали письма. Потом провели анализ открываемости писем и количества переходов по ссылкам внутри письма. В соответствии с заголовками также изменили содержание рассылки. В результате в спам не попало ни одно письмо, открываемость увеличилась на 45%, переходы по ссылкам составили 37%.
- Форматирование
Хорошее письмо – читаемое письмо. Оно должно быть понятным и одинаково выглядеть в различных почтовых клиентах и браузерах.
Что делать:
- Желательно создавать письма вручную. Почти все редакторы и дизайнерские программы вставляют лишний html код, и в различных почтовых сервисах он может отображаться по-разному. Для этого требуется хорошее знание HTML, но и результат гарантирован.
- Не копируйте текст из Microsoft Word в почту – в этом случае в формате HTML он будет отображаться неправильно. В первую очередь это относится к кавычками, знакам препинания, многоточиям.
- Не стоит использовать яркие цвета для фона и текста, а также крупные изображения с малым количеством текста или только изображение.
- Письмо в формате txt должно читаться одинаково с форматом html
- Количество отравляемых писем
Речь идет об отправке слишком большого количества писем с одного адреса в час/сутки. Здесь есть нюансы – если у вас выделенный сервис, то реакция последует на жалобы пользователей, а если арендованный – вас могут отключить сразу после поступления сигнала о потоке трафика.
Что делать:
- Не рекомендуется отправлять много сообщений с одного IP и с одного почтового адреса. Много – это десятки и сотни тысяч за короткий промежуток времени, например в час. У каждой почтовой службы установлен свой лимит (у некоторых – не более 200 в сутки, у других – 1-2 тысяча в час), но разумный подход к этому процессу один для всех.
- Также не отправляйте все письма сразу – за 5 минут, 10 минут, полчаса, час. Распределите их равномерно, по партии писем в отрезок времени (например, в час).
- Покупные базы адресов
Казалось бы, здесь все понятно: покупая базу адресов и рассылая письма людям, которые не давали согласия на их получение, вы рискуете оказаться в списке нежелательных отправителей. Вероятность совпадения темы рассылки и интересов получателей очень невелика. Скажем, если вы делаете рассылку на тему строительства, а в базе присутствуют адреса людей, которым это совершенно неинтересно, рано или поздно ваши письма попадут в спам. Кроме того, наверняка эту же базу адресов купили еще многие компании, и в итоге одни и те же люди ежедневно попадают под «обстрел» десятков ненужных им писем. Можно смело предположить, что однажды большинство из них отметит ваше письмо как СПАМ а ваш почтовый сервис попадет в стоп-лист.
Что делать:
- Если вы все же решились на этот нежелательный шаг и купили адресную базу, запросите у адресатов согласие на получение рассылки. Многие почтовые сервисы предлагают это сделать автоматически при загрузке базы. Правда вероятность, что кто-то подпишется на вашу рассылку таким образом очень мала.
- Если у вас пока нет собственно базы подписчиков, можно воспользоваться услугами сервисов, предлагающих программы по сбору целевых адресов с конкретных сайтов (смежной с вашей тематики) и/или по ключевым словам, а также адреса по ключевым словам на сайте. Такие программы позволяют собирать не просто адреса, но и получать имена их владельцев. А, значит, в дальнейшем рассылка будет персонализированной. Правда, вам все равно понадобится согласие получателя на подписку. Но получить его будет намного проще.
Пример 1
Мы провели эксперимент, который доказал, почему покупка базы рассылок не только бесполезное с точки зрения получения прибыли, но и опасное занятие. Мы нашли контакты человека, который согласился помочь с организацией такой рассылки своими силами и профинансировали покупку нескольких баз адресов в обмен на данные по статистике.
Вводные:
Сделали лендинг, который продавал китайский аксессуар «хомяк-говорун». Мы купили несколько адресных баз в сумме на 1 миллион адресов, по которым отправили рассылку с предложением купить товары. Для просмотра статистики открываемости, жалоб и «живых» адресов воспользовались сервисом Postmaster и рядом приложений.
Результаты:
- Из всего количества были доставлены всего 248 000 писем. Таким образом, 752 000 адресов оказались недействительными или сразу же отфильтровывались почтовиками как спам.
- Из этого количества письма открыли 17 000 человек.
- По ссылкам внутри письма кликнули 750 человек.
- 2 435 человек пожаловались на СПАМ . Этого количества жалоб хватило, чтобы заблокировать адрес отправителя.
- Было совершено 32 покупки
- Прибыль составила около 11 000 рублей
- Домен лендинга заблокировали
Стоила ли овчинка выделки – судите сами…
Пример 2
Одного из наших клиентов мы подключили к сервису по рассылке. Вскоре выяснилось, что все письма нашей рассылки автоматически попадали в спам. Мы проверили и подключили все описанные выше настройки, но письма по-прежнему не доходили до адресатов. Стали разбираться, в чем дело и выяснилось следующее – любое упоминание имени домена клиента, включая коммерческое предложение, фильтровало письма как спам. Оказалось, что не так давно клиент занимался спам рассылкой, из-за чего наши письма с упоминанием его имени попадали в спам. За этим открытием последовали долгие переговоры с службой техподдержки сервера, в результате которых нам все же удалось вывести домен из списка спамеров.
- Тестирование писем
Даже если вы подключили к составлению и отправке рассылки лучших специалистов, уверены, что все сделали правильно и не сомневаетесь в – проверка не будет лишней.
Что делать:
- Перед отправкой рассылки проверяйте письма через сервисы фильтрации спама, например, SpamAssassin, CheckTrust, EmailOnacid и такого плана. У этих сервисов существует определенный набор правил определяющих уровень спамности. Так, у SpamAssassin эти правила называются «tests» и каждый из них имеет свою «стоимость», которая выражается в баллах. После того, как сообщение прошло все тесты, подсчитывается общий балл. Чем он выше балл, тем больше вероятность, что сообщение является спамом. А при превышении определенного порога письмо определяется как спам.

И в заключение – если вы попали в спам-лист, это можно исправить. Но намного важнее не просто понять и устранить причины, а не допустить этого изначально. Надеемся, наши рекомендации в этом помогут.